服務熱線13598663687
立即咨詢





關鍵詞:提升設備,振動設備,給料機,科豪機械設備描 述:新鄉市科豪機械有限公司位于河南第三大城市,豫北的經濟、文化和交通中心。該公司是一家集設計、研發、生產制造于一體的**企業,主要從事提升、振動、給料等設備的生產研發。電話:朱經理 13598669591
在線咨詢一、概述
超聲波篩分系統是一種簡單實用、可靠的篩分系統,是當前網孔堵塞的*有效的解決方法??蓮V泛應用于制藥、冶金、化工、選礦、食品等要求精細篩分過濾的行業,篩分過濾精度高,有效解決因團聚、靜電、強吸附性卡堵網孔等篩分難題,是國內篩分行業的一項重大技術突破。
二、結構
超聲波檢驗篩電源:38KHz高頻大功率超聲波電源。內置微電腦芯片,可根據物料的不同狀態進行全程數字頻率自動跟蹤,無需人工調整,操作簡單方便。長時間工作振蒎器發熱量低,工作狀態穩定。
●HF連接電纜:超聲波換能與超聲波振動篩電源之間采用電纜連接。
●連接器:航空連接插件。
●換能器:高性能超聲波轉換器件。
●超聲波網架:由外網架與共振器組成。
●篩網:適用于10目~635目。
三、工作原理
超聲波篩分系統由超聲波振動篩電源、HF連接電纜、換能器、共振器組成。超聲波檢驗篩電源產生的高頻電通過換能器轉換成高頻正弦形式的縱向振蕩波,這些振蕩波傳到共振器上使共振器產生共振,然后由共振器將振動均勻傳輸至篩面。篩網上的物料在做低頻三次元振動的同時,疊加上超聲波振動,既可防止網孔堵塞,又可提高篩分產量和精度。
四、技術參數:
超聲波檢驗篩電源:
4.1電原輸入:AC220V±10%50~60Hz
4.2整機電流:≤0.6A
4.3高頻電流:≤0.4A
4.4工作頻率:38KHz
4.5工作模式:連續、脈沖
4.6環境溫度:-10~35℃
五、使用說明:
5.1**先將換能器鎖定在檢驗篩框上(鎖定力度為40~50kg)。
5.2超聲波檢驗篩電源與檢驗篩分別供電,超聲波振動篩電源為單相供電,兩者均需可靠接地。
5.3超聲波振動篩電源后面板OUT為超聲波輸出,請把超聲波HF連接線插入鎖緊,并檢查連接可靠。HF連接電纜的航空插頭另一端與換能器連接,并保證密封固定牢固。
5.4接好超聲波振動篩電源的電源及超聲波HF連接電纜,檢查無誤后打開超聲波電源開關。隨著一聲“滴”的聲響,超聲波振動篩電源起動,顯示窗口顯示“振動電流XXXmA”,并進入自檢狀態。通過調整振幅旋鈕,即可調整振動幅度(建議振動幅度100~300mA,有利于篩網的壽命)。
5.5超聲波諧振電源共有2種工作狀態:連續“—”工作狀態和脈沖“”工作狀態,正常為連續“—”工作狀態。在連續“—”工作狀態下,按模式鍵,進入脈沖“”工作狀態。在脈沖“”狀態下按連續鍵,返回連續工作狀態。
六、其它注意事項
在使用超聲波振動系統前,請仔細閱讀本注意項,按說明操作,以免造成設備不必要的損壞。
6.1超聲波檢驗篩電源工作輸入電壓為交流220V。
6.2在能夠滿足檢驗要求的情況下,振動幅度*大不要超過400ma。
6.4篩網一定要繃緊,否則影響超聲波輸出及振動效果。
6.5換能器航空插頭對接螺絲一定要擰緊,并用絕緣膠帶包好,防止進粉塵。在使用中注意保護此連接件。
6.6在機器開動前檢查換能器與連接線插頭的螺母是否鎖緊,換能器與篩框是否鎖緊(鎖緊力度為40~50kg)。在使用過程中,注意機箱與換能器間HF連接電纜的保護,HF連接電纜及換能器插座要注意防潮,連接插頭及插座不準進水。
6.7如果物料導電,請使用加長型超聲波HF連接電纜,把超聲波振動篩電源與篩分現場隔離,以防止物料進入電源箱中引起短路。
6.9每套超聲波系統包括一臺超聲波振動篩電源,一條HF連接電纜,一個換能器,一個網架。勿與其它廠家超聲波系統互換使用,以免造成不必要的損失。
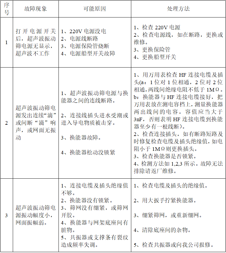
七、超聲波篩分系統常見故障及處理

注明:超聲波篩分系統一年保修,**維護。超聲波振動篩電源,換能器,HF連接電纜,網架,一經改動保修無效。










新鄉市科豪機械設備有限公司
電 話:13598663687 13598669591
傳 真:0373-5858791
辦公室地址:人民路和西環交叉口向北150米路西
廠區地址:人民路和西環交叉口向北150米路西
乘車路線:乘坐146公交車到金穗大道牧野大道站下車
郵 箱:xxkh968@163.com
網 址:http://www.qurfuxy.cn